365英国上市公司(集团)官方网站-Global Platform
首页
部门概况
所情简介
组织机构
规章制度
联系方式
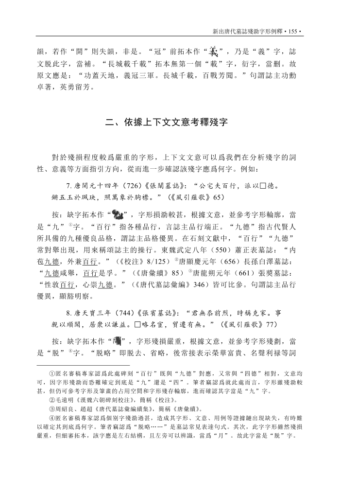
师资队伍
专职人员
研究生导师
兼职人员
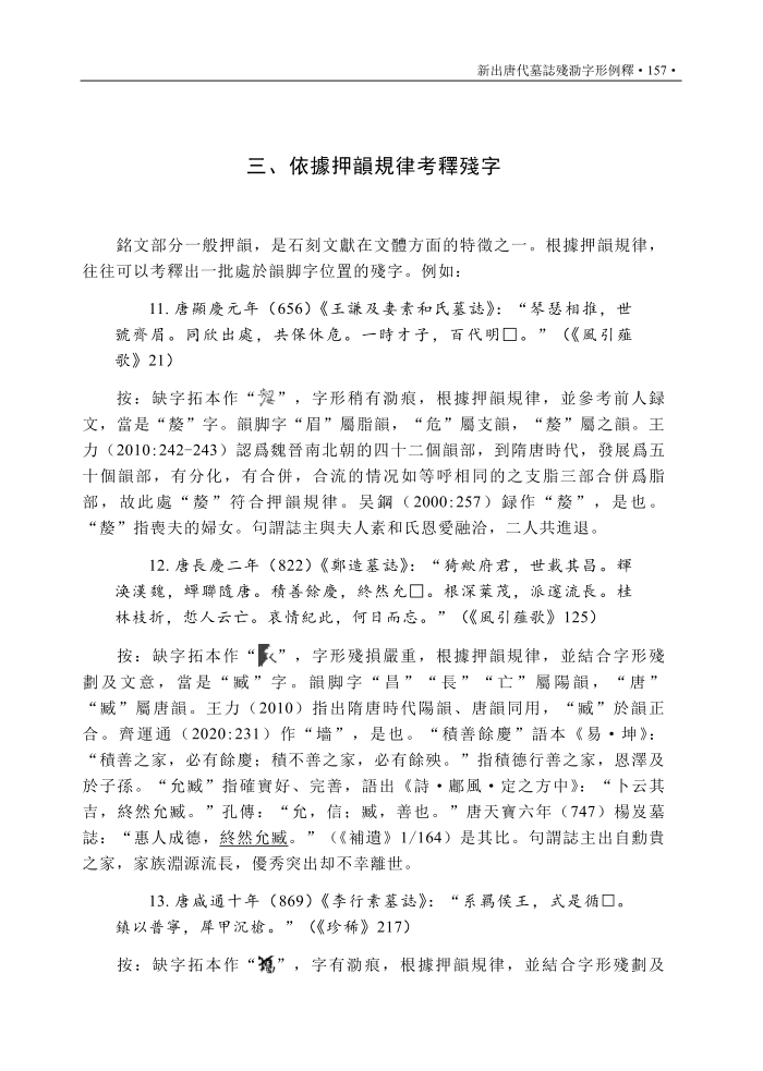
退休暨离职
博后暨访学
科研成果
科研项目
学术专著
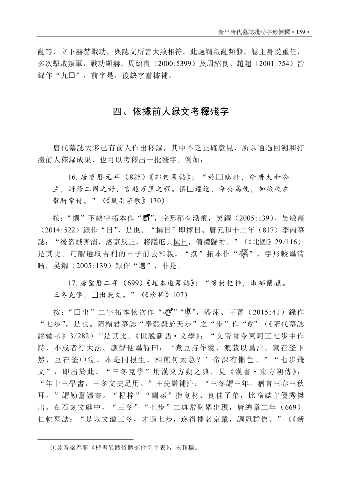
成果获奖
学位论文
主办刊物
人才培养
学术交流
校友之家
下载中心
首页
部门概况
所情简介
组织机构
规章制度
联系方式
师资队伍
专职人员
正高
副高
中级
研究生导师
汉语言文字学
中国古典文献学
语言学与应用语言学
中国少数民族语言文学
兼职人员
退休暨离职
博后暨访学
科研成果
科研项目
学术专著
成果获奖
学位论文
主办刊物
人才培养
学术交流
校友之家
下载中心
出土文献文库
甲骨文金文研究
简帛研究
碑刻研究
综合研究
其他
您当前的位置:
首页
>
出土文献文库
>
碑刻研究
>
正文
王静|新出唐代墓誌残泐字形例释
时间:2022年11月28日 10:32 作者:本站编辑 编辑:本站编辑 审核: 来源:本站原创 浏览次数: