365英国上市公司(集团)官方网站-Global Platform
首页
部门概况
所情简介
组织机构
规章制度
联系方式
师资队伍
专职人员
研究生导师
兼职人员
退休暨离职
博后暨访学
科研成果
科研项目
学术专著
成果获奖
学位论文
主办刊物
人才培养
学术交流
校友之家
下载中心
首页
部门概况
所情简介
组织机构
规章制度
联系方式
师资队伍
专职人员
正高
副高
中级
研究生导师
汉语言文字学
中国古典文献学
语言学与应用语言学
中国少数民族语言文学
兼职人员
退休暨离职
博后暨访学
科研成果
科研项目
学术专著
成果获奖
学位论文
主办刊物
人才培养
学术交流
校友之家
下载中心
科研成果
科研项目
学术专著
成果获奖
学位论文
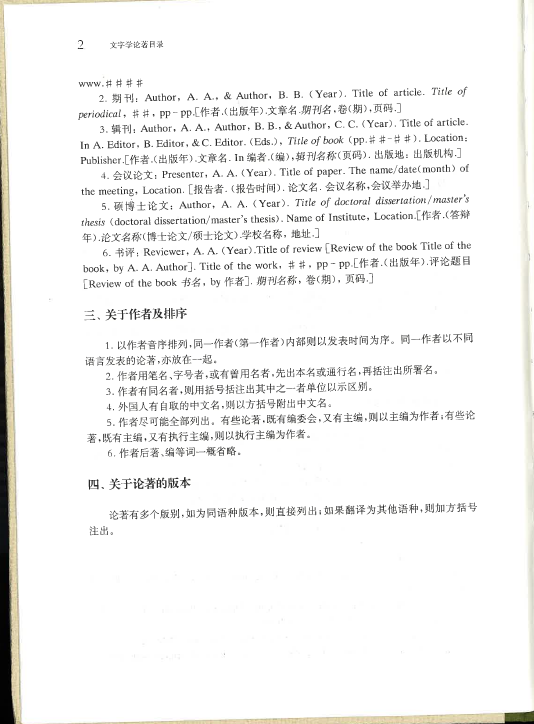
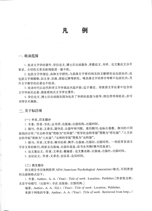
您当前的位置:
首页
>
科研成果
>
学术专著
>
正文
邓章应教授新书出版
时间:2018年09月21日 16:30 作者:本站编辑 编辑:本站编辑 审核: 来源:本站原创 浏览次数:
《文字学论著目录》